Our Team and Leadership
At Center for Development Initiative (CDI), our greatest strength lies in our people. We are a diverse and dedicated team of professionals, community workers, and volunteers united by a shared vision of promoting peace, resilience, and sustainable development across the South Sudan.
Our team brings together expertise in humanitarian response, peacebuilding, governance, public health, food security, WASH, and community development. Guided by a spirit of collaboration and accountability, we work closely with local communities, governments, and partners to design and implement innovative solutions that address real challenges and create lasting impact.
CDI’s leadership team provides strategic direction, oversight, and mentorship to ensure that the organization remains true to its mission and values. They lead with integrity, transparency, and inclusivity—ensuring that every program and decision reflects our commitment to service, equity, and partnership.
Through continuous learning, teamwork, and local engagement, CDI’s leadership and staff remain at the forefront of humanitarian and development efforts, driving change and empowering communities to build peaceful, self-reliant, and prosperous future
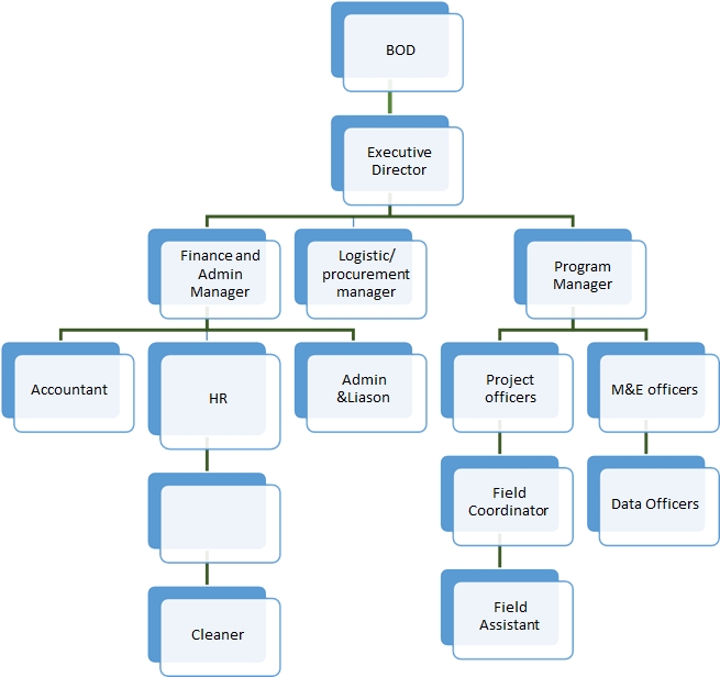
CDI’s organizational structure illustrating the leadership, departments, and coordination framework that drive effective program implementation and accountability across all levels.
The Team Driving Change
Betty Yari
The Executive Director
The Center for Development Initiative.
Betty Yari Gorle is currently the Executive Director at Center for Development Initiative. Yari has over 9 years working in the humanitarian Sector. Before Joining CDI Yari worked for various humanitarian organizations including Plan International as the communication and advocacy Coordinator. She has also worked with RedR UK, Agency for Humanitarian Assistance and Development as Country Representative. Yari is passionate about refugee and women’s rights. She enjoys working with and empowering youths. Yari has led the Men Engage South Sudan youth steering committee from 2023-2025. She is also a nominee for board member 2025 at Core Humanitarian Standards Alliance(CHS).
Yari has led various advocacies and fundraisers for the student refugee program ran by World University Services Canada (WUSC), Community partners for Learning (CPL), Canada, Vancouver multi-cultural center. Her key areas of interest include promoting the rights and dignity of women (young women) and refugees. Yari holds a Bachelors of Arts in International Relations and Human Geography (social geography) from the University of British Columbia, Canada.
